| [ 索 引  号 ] | tanchengwgxj/2024-0000020 | [ 文 号 ] | [ 发布机构 ] | 郯城县文化和旅游局 | |
|---|---|---|---|---|---|
| [ 成文日期 ] | 2026-01-16 | [ 公开日期 ] | 2026-01-16 | [ 有 效 性 ] | 有效中 |
为便于公民、法人和其他组织及时准确获取郯城县文化和旅游局(“郯城县文化和旅游局”以下简称“本机关”)的政府信息,充分发挥政府信息对人民群众生产、生活和经济社会活动的服务作用,提高政府工作的透明度,根据《中华人民共和国政府信息公开条例》(以下简称《条例》),编制本指南。
公民、法人或者其他组织可以在郯城县人民政府网站(http://www.tancheng.gov.cn/)上查阅本指南。
一、主动公开政府信息
(一)公开主体及范围
郯城县文化和旅游信息公开主体包括县文旅局各科室及下属各单位。坚持“公开为常态、不公开为例外”的原则,除以下信息外,其余政府信息应当公开:
(1)依法确定为国家秘密的政府信息;
(2)法律、行政法规禁止公开的政府信息;
(3)公开后可能危及国家安全、公共安全、经济安全、社会稳定的政府信息;
(4)涉及商业秘密、个人隐私等公开会对第三方合法权益造成损害的政府信息,但是第三方同意公开或者行政机关认为不公开会对公共利益造成重大影响的除外;
(5)县级行政机关内部事务信息,包括人事管理、后勤管理、内部工作流程等方面的信息;
(6)县级行政机关在履行行政管理职能过程中形成的讨论记录、过程稿、磋商信函、请示报告等过程性信息以及行政执法案卷信息(法律、法规、规章规定应该公开的从其规定)。
(二)公开信息分类及编排体系
在职责范围内,负责主动或依申请公开下列各类政府信息:
1、履职依据
主要包括:法律法规、政府规章。
2、机构职能
主要包括:局机构职能、负责人信息等。
3、法规文件
主要包括:文化旅游、文物保护、文化市场、广播电影电视等文化旅游事业、文化产业方面的政策文件、政策解读、规范性文件、上级政策转载。
4、行政权力
主要包括:行政许可和其他对外管理服务事项依据、条件、程序及结果,处罚强制信息等。
5、会议公开
主要包括:县文旅局部门办公会议的有关情况。
6、决策公开
主要包括:年度决策事项、意见征集和结果反馈情况。
7、规划计划
主要包括:文旅专项规划、年度工作计划、年度工作总结。
8、财政信息
主要包括:县文旅局预决算、“三公”经费预决算。
9、重点领域
主要包括:行政执法公示、“双随机、一公开”监管、公共文化体育领域情况。
10、建议提案
主要包括:人大代表建议办理、政协委员提案办理、建议和提案总体情况。
本机关在编排以上各类信息时,按照业务和信息类别,划分为1-4级类目。公开信息基本属性包括信息名称、索引号、文号、发布机构、成文日期、发布日期、有效性等内容。公民、法人或者其他组织可以在郯城县人民政府网站(http://www.tancheng.gov.cn/)上查阅郯城县文化和旅游局政府信息主动公开基本目录。
(三)公开形式
1.郯城县人民政府网站(http://www.tancheng.gov.cn/)。
2.其他:报刊、广播、电视等。
(四)公开时限
本机关主动公开的政府信息,自政府信息形成或者变更之日起20个工作日内予以公开。法律、法规对政府信息公开的期限另有规定的,从其规定。
二、依申请公开
公民、法人或者其他组织可以向本机关申请获取主动公开以外的政府信息。
本机关政府信息公开申请受理机构(见本《指南》第三项)负责受理公民、法人或者其他组织向本机关提出的政府信息公开申请。依申请公开申请条件及流程详见郯城县人民政府网站政府信息依申请公开栏目(http://www.tancheng.gov.cn/ysqgk_list.jsp?urltype=tree.TreeTempUrl&wbtreeid=4509)。
(一)申请接收渠道
1.当面提交
本机关在郯城县文化和旅游局办公室设立政府信息公开申请受理点,申请人可到现场当面提交申请。
地址:山东省临沂市郯城县博物馆3楼
办公时间:法定工作日8:30-12:00,14:00-17:30(不分冬夏)
联系电话:0539-6222450
2.信函申请
申请人可通过邮政EMS寄送方式向本机关提交申请。
来信请寄:山东省郯城县博物馆3楼,郯城县文化和旅游局办公室(收),同时须在信封左下角注明“政府信息公开申请”字样;邮政编码:276100;联系电话:0539-6222450。
3.通过政府网站提出申请
申请人可通过郯城县人民政府网站依申请公开栏目(http://www.tancheng.gov.cn/ysqgk_list.jsp?urltype=tree.TreeTempUrl&wbtreeid=4509)提交《郯城县政府信息公开申请表》。
(二)申请注意事项
1、申请获取政府信息,应当填写《郯城县政府信息公开申请表》,申请表可在郯城县政府信息公开申请受理点领取或在郯城县人民政府网站依申请公开栏目(http://www.tancheng.gov.cn/ysqgk_list.jsp?urltype=tree.TreeTempUrl&wbtreeid=4509)下载打印。
2、申请表应准确载明申请人的姓名或者名称、身份证明、联系方式、获取政府信息的方式及其载体形式。所需政府信息内容描述应当指向明确,建议详尽提供特定政府信息的文件名称、文号或者其他有助于确定信息内容的特征描述。
3、当面申请的,应当出示有效身份证件;通过邮政EMS寄送提交申请的,应随申请表附有效身份证件复印件;通过政府网站申请的,应上传有效身份证件正面照片和反面照片。
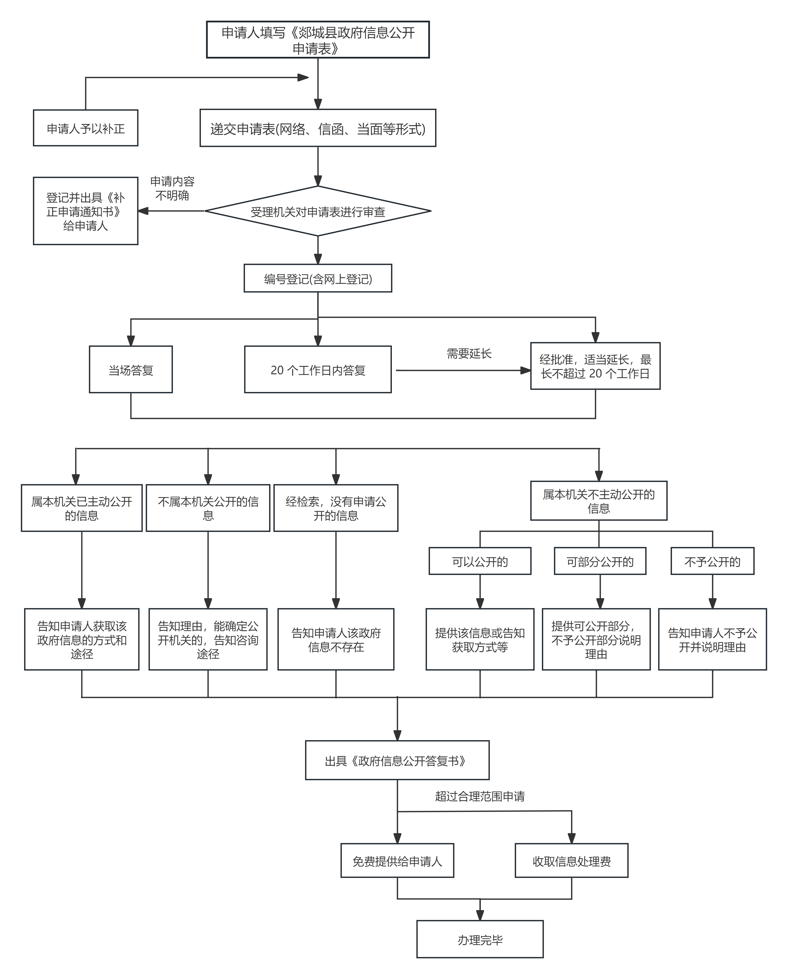
4、办理流程

郯城县政府信息公开申请办理流程图
5、按照《国务院办公厅关于印发<政府信息公开信息处理费管理办法>的通知》(国办函〔2020〕109号)和《山东省人民政府办公厅关于做好政府信息公开信息处理费管理工作有关事项的通知》(鲁政办字〔2020〕179号)收取信息处理费。
6、依据《条例》精神,行政机关一般不承担为申请人汇总、加工或重新制作政府信息,以及向其他行政机关、公民、法人或者其他组织搜集信息的义务。
(三)申请办理的有关说明
本机关对收到的政府信息公开申请,将根据有关规定分别作出处理和答复。
1.对于符合《条例》申请要求的,按《条例》第三十六条分别作出答复。
(1)所申请公开信息已经主动公开的,告知申请人获取该政府信息的方式、途径;
(2)所申请公开信息可以公开的,向申请人提供该政府信息,或者告知申请人获取该政府信息的方式、途径和时间;
(3)所申请公开信息依据《条例》规定决定不予公开的,告知申请人不予公开并说明理由;
(4)经检索没有所申请公开信息的,告知申请人该政府信息不存在;
(5)所申请公开信息不属于本机关负责公开的,告知申请人并说明理由;能够确定负责公开该政府信息的行政机关的,告知申请人该行政机关的名称、联系方式;
(6)本机关已就申请人提出的政府信息公开申请作出答复、申请人重复申请公开相同政府信息的,告知申请人不予重复处理;
(7)所申请公开信息属于工商、不动产登记资料等信息,有关法律、行政法规对信息的获取有特别规定的,告知申请人依照有关法律、行政法规的规定办理。
2.申请不符合《条例》有关规定的,向申请人说明有关情况,或者指引其向相关单位咨询或按其他有关程序办理。
(四)办理期限
本机关收到政府信息公开申请,能够当场答复的,当场予以答复。不能当场答复的,自收到申请之日起20个工作日内予以答复;需要延长答复期限的,经本机关政府信息公开工作机构负责人同意,并书面告知申请人,延长答复的期限不超过20个工作日。
因申请人未提供有效身份信息或申请内容、联系方式不明确等情况,本机关告知申请人予以补正,所需时间不计入申请办理期限。
三、政府信息公开工作机构和申请受理机构
本机关政府信息公开工作主管部门为:郯城县文化和旅游局。局办公室负责推进、指导、协调、监督本机关政府信息公开工作。
政府信息公开工作机构和申请受理机构为:郯城县文化和旅游局办公室。
办公地址:山东省临沂市郯城县博物馆3楼
邮政编码:276100
办公时间:法定工作日8:30-12:00,14:00-17:30(不分冬夏)
联系电话:0539-6222450
传真:0539-6222450
电子信箱:tcwgxj@126.com(此邮箱为政府信息公开工作专用邮箱,不受理政府信息公开以外的投诉、举报、信访等事项)。
四、监督和救济
公民、法人或者其他组织有证据证明本机关提供的与其自身相关的政府信息记录不准确的,可以要求本机关更正。本机关审核属实的,将予以更正并告知申请人;不属于本机关职能范围的,本机关将转送有权更正的行政机关处理并告知申请人,或者告知申请人向有权更正的行政机关提出。
公民、法人或者其他组织认为本机关未按照要求主动公开政府信息或者对政府信息公开申请不依法答复处理的,可以向本机关[电话:0539-6222450,邮箱:tcwgxj@126.com,办公地址:山东省临沂市郯城县博物馆3楼,邮政编码:276100,接待时间:工作日8:30-12:00,14:00-17:30(不分冬夏)]提出。本机关查证属实的,将予以督促整改。
公民、法人或者其他组织认为本机关在政府信息公开工作中侵犯其合法权益的,可以向郯城县人民政府或者郯城县人民政府办公室[电话:0539-6110165,传真:0539-6150288,邮箱:tczwgk@ly.shandong.cn,办公地址:山东省临沂市郯城县府前街127号,邮政编码:276100,接待时间:法定工作日8:30-12:00,14:00-17:30(不分冬夏)]投诉、举报,也可以向郯城县人民政府行政复议办公室[电话:0539-6221769,传真:暂无,邮箱:tcxsfj@ly.shandong.cn,办公地址:郯城县人民路文体中心B座一楼,邮政编码:276100,接待时间:法定工作日8:30-12:00,14:00-17:30(不分冬夏)]申请行政复议或者向郯城县人民法院[电话:0539-7156035,传真:0539-7156000,邮箱:暂无,网址:https://sd12368.gov.cn/,办公地址:郯城县人民路1号,邮政编码:276100,接待时间:法定工作日8:30-12:00,14:00-17:30(不分冬夏)]提起行政诉讼。
附件:郯城县政府信息公开申请表
郯城县文化和旅游局
2026年1月16日
郯城县政府信息公开申请表
申请人信息 |
公民 |
姓名 |
工作单位 |
|||
证件名称 |
证件号码 |
|||||
通信地址 |
||||||
联系电话 |
邮政编码 |
|||||
电子邮箱 |
||||||
法人或者其他组织 |
名 称 |
组织机构 代码 |
||||
营业执照 |
||||||
法人代表 |
联系人 |
|||||
联系人电话 |
||||||
联系人邮箱 |
||||||
申请人签名或者盖章 |
||||||
申请时间 |
||||||
所需信息情况 |
所需信息内容描述 |
|||||
所需信息的信息索取号 |
||||||
所需信息的用途 |
||||||
信息的指定提供方式 |
获取信息方式 |
|||||
□纸面 □ 电子邮件 □ 光盘 □ 磁盘 (可多选) |
□ 邮寄 □ 快递 □ 电子邮件 □ 传真 □ 自行领取/当场阅读、抄录 (可多选) |
|||||
□ 若本机关无法按照指定方式提供所需信息,也可接受其他方式 |
||||||